中国·3044AM永利(集团)有限公司官网
人力资源部(教师工作部)
仲恺首页
|
设为首页
|
添加收藏
首页
机构职能
教师工作部
通知公告
人才招聘
政策法规
博士后工作站
资料下载
党支部建设
人事动态
网上咨询
温馨提示:本网站新改版测试中,有错误请包涵和指教!
更多
》
ppppp
ppppppppp
更多》
师资政策
关于印发《3044AM永利集团外聘...
关于印发《3044AM永利集团教职...
关于印发《3044AM永利集团职称...
关于印发《3044AM永利集团教职...
关于印发《3044AM永利集团博士...
关于印发《3044AM永利集团年薪...
关于印发《仲恺学者岗位计划实施...
《3044AM永利集团关于柔性引进...
《3044AM永利集团建立健全师德...
《仲恺讲座教授岗位计划实施办法...
《3044AM永利集团优秀博士引进...
《3044AM永利集团优秀博士引进...
仲人字[20160]09号 关于印发《仲...
师资政策
当前位置:
首页
>>
政策法规
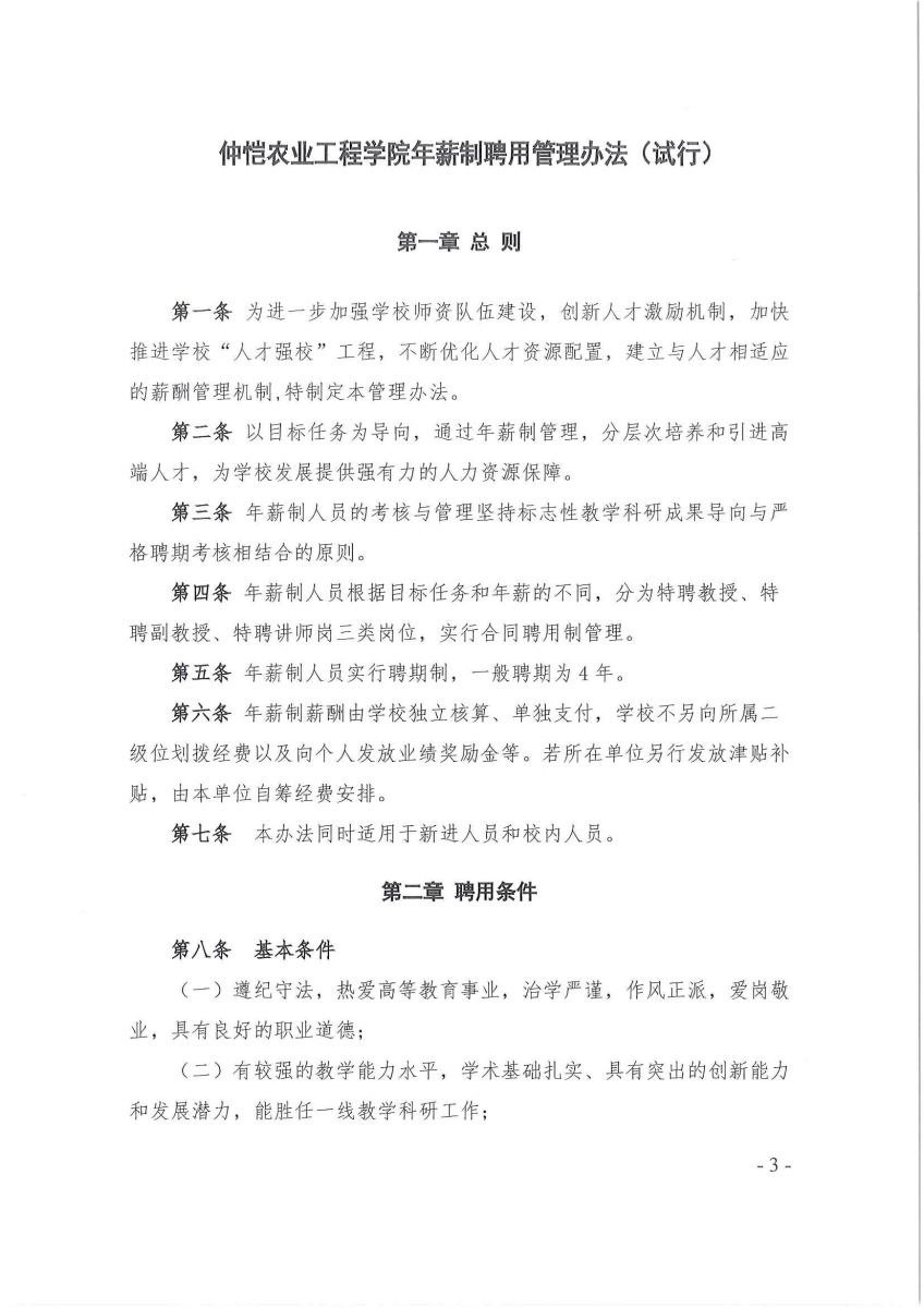
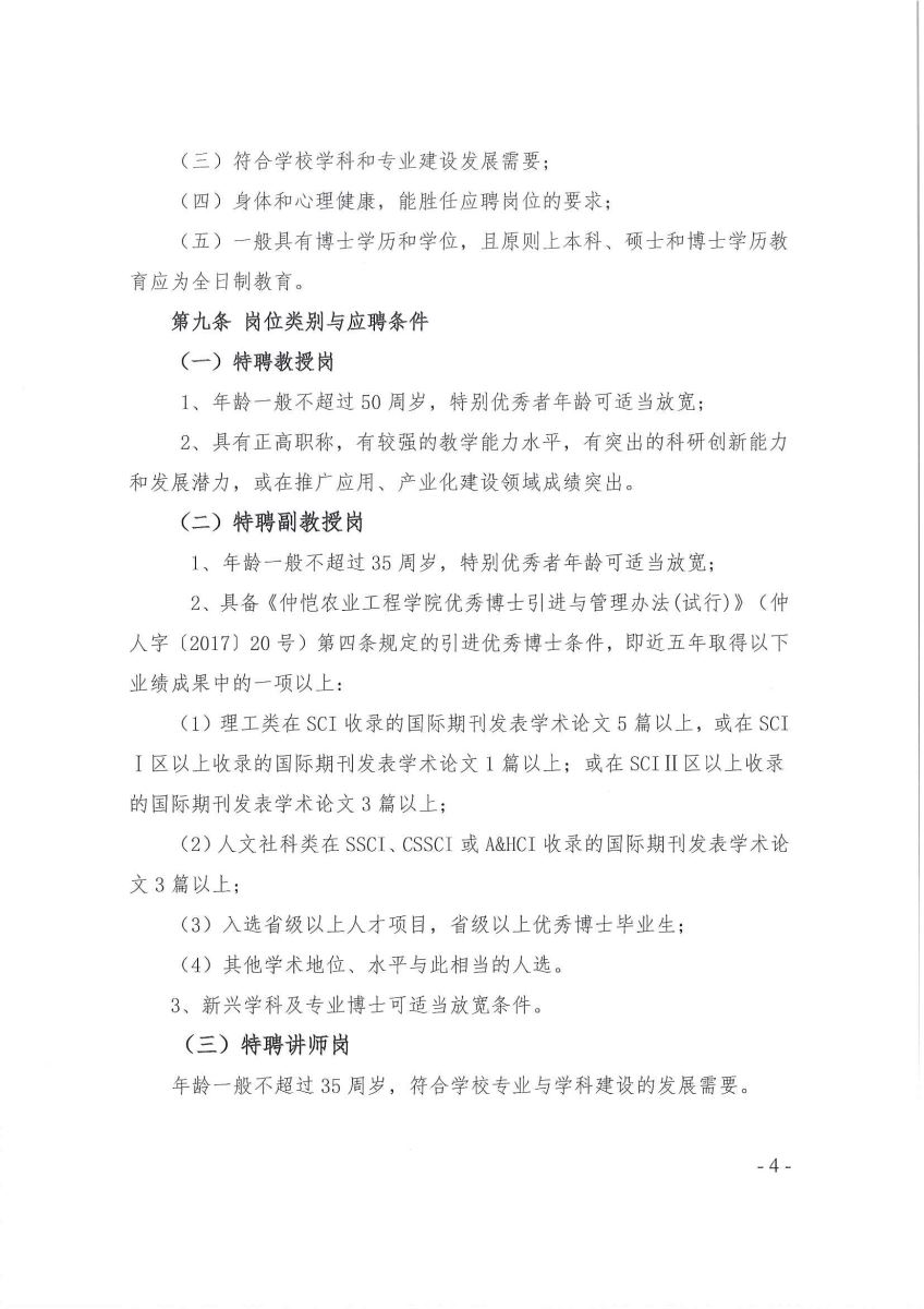
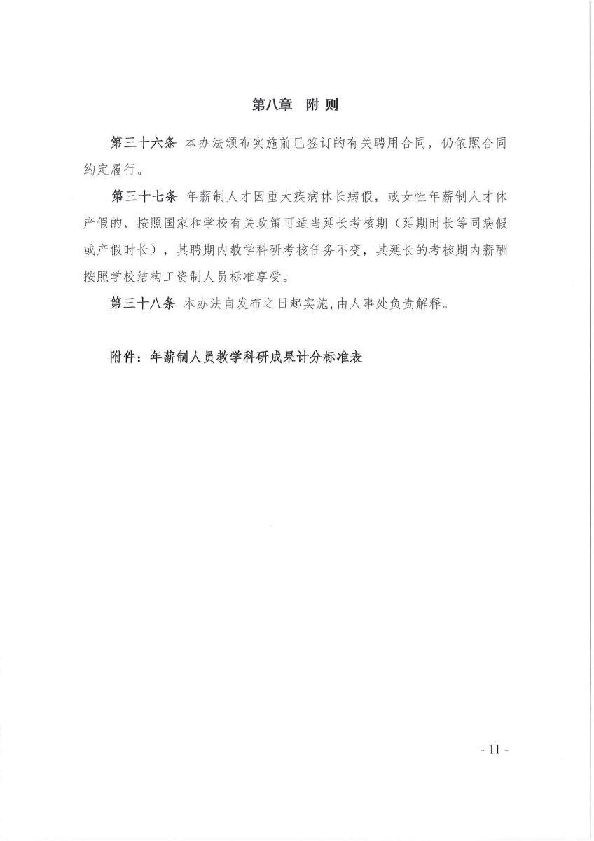
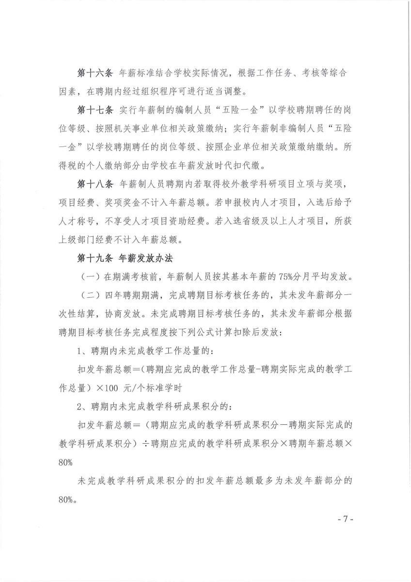
关于印发《3044AM永利集团年薪制聘用管理办法(试行)》的通知 (仲人字[2018]34号)
2019-03-04 | 来源: | 查看: